内容纲要
V2
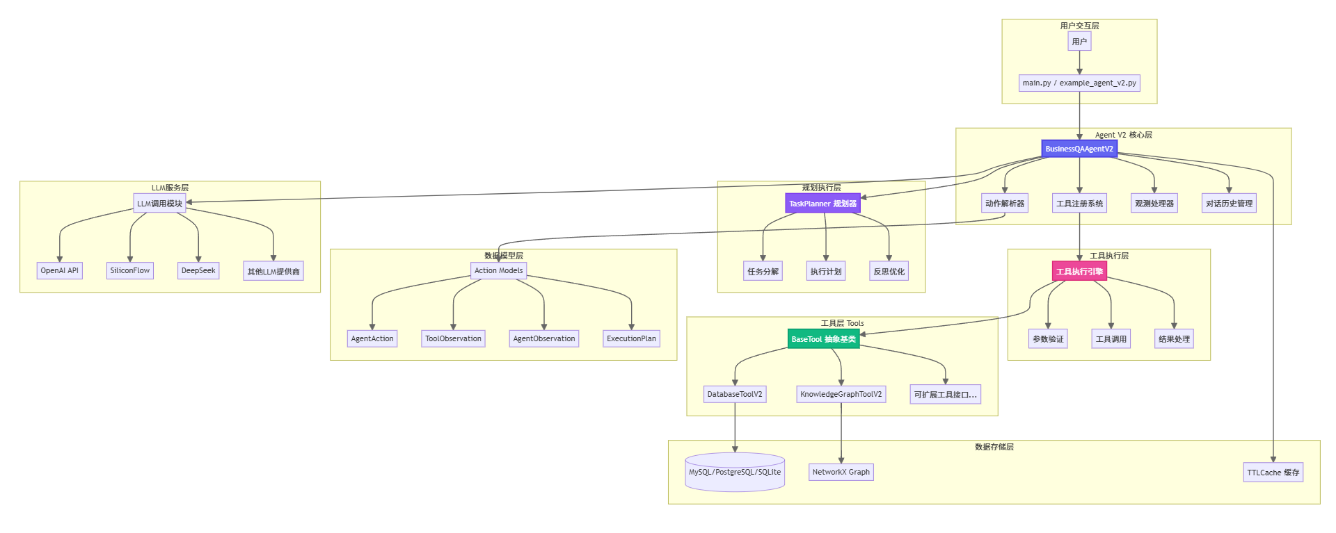
整体系统架构图

Agent工作流程时序图

工具注册机制图

动作和观测数据流图

规划执行流程图

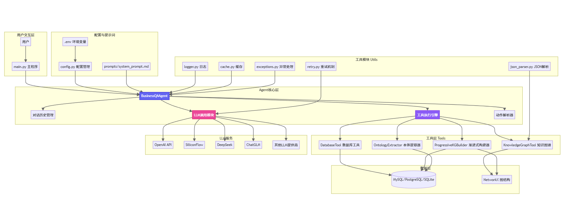
模块依赖关系图

架构特点总结
- 分层架构
- 用户交互层: 提供友好的交互界面
- Agent核心层: 智能决策和协调
- 规划执行层: 任务分解和计划执行
- 工具执行层: 具体的工具调用
- 数据模型层: 标准化的数据结构
- 数据存储层: 持久化存储
- 核心优势
- 模块化: 职责清晰,易于维护
- 可扩展: 工具注册机制,易于添加新功能
- 类型安全: Pydantic验证,减少运行时错误
- 智能化: 规划能力,处理复杂问题
- 标准化: 统一的数据格式和接口
- 工作模式
- 直接模式: 简单问题快速回答
- 规划模式: 复杂问题分步执行
- 反思优化: 持续改进执行效果
这个架构图展示了Agent V2的完整设计,从用户交互到数据存储的每一层都有清晰的职责分工,形成了一个现代化、智能化的Agent系统!
V1
整体系统架构图

Agent工作流程时序图
