内容纲要
知识图谱(Knowledge Graph)本质上解决的是“知识碎片化、语义割裂、智能无法理解”的问题。
简单说,它是让机器“真正理解世界的结构”的方法。下面我帮你拆解成几个层次来理解👇
🧩 一、知识图谱解决的核心问题
| 维度 | 传统系统的痛点 | 知识图谱的解决方式 |
|---|---|---|
| 数据碎片化 | 数据分散在不同表、接口、系统中,无法统一理解 | 用实体(Entity)+关系(Relation)建模,构建全局语义网络 |
| 语义割裂 | 同一个“客户/用户/产品”在不同系统下名字不一样、结构不同 | 用“本体(Ontology)”定义统一语义层,实现语义对齐 |
| 上下文缺失 | 系统只能回答“是什么”,无法理解“为什么、怎么关联” | 图结构表达“谁和谁有什么关系”,支持多跳推理 |
| 搜索不智能 | 只能关键词匹配,查不到“相关但不完全相同”的内容 | 支持语义检索、知识问答(KQA)、RAG增强 |
| 决策割裂 | 分析只能基于单一数据表,难以看到全景 | 通过知识关联实现“全局洞察”与“因果分析” |
| AI回答不准 | LLM难以理解企业内复杂关系和业务逻辑 | 提供结构化知识支撑,让AI“有知识、有逻辑”地回答 |
🧠 二、知识图谱的价值:让AI和系统“理解”世界
知识图谱不是为了“画图好看”,而是为了让机器能理解语义关系。
其核心价值在于:
- 语义统一:定义“人、组织、事件、产品”等概念的关系;
- 知识融合:整合异构数据源(数据库、文档、API、日志等);
- 智能问答:通过RAG或GraphRAG,让LLM能基于企业知识精准回答;
- 智能推理:基于图结构做逻辑推理(如“某供应商风险传导”);
- 知识可视化:直观展示知识节点与关联,支持探索式分析。
⚙️ 三、典型应用场景
| 场景 | 说明 |
|---|---|
| 🔍 企业知识中台 | 将企业各系统的知识、文档、表格统一进图谱,实现语义检索与知识问答 |
| 🧾 智能客服 / 问答系统 | 结合LLM + 图谱,实现精准、上下文理解的企业内部问答 |
| 💼 业务决策支持 | 通过知识节点间的关系发现隐性规律(如客户关系网、供应链风险) |
| 🧬 科研/医疗/金融图谱 | 发现“药物-基因-疾病”“公司-高管-投资”等复杂关系 |
| 🧠 企业大脑 / 数智中台 | 将数据结构转化为“知识网络”,供RAG与Agent调用 |
🧭 四、通俗理解一句话总结
知识图谱是把数据变成知识、把关系变成逻辑、把孤立信息变成智能的桥梁。
要更直观的话,可以这样理解:
- 数据库告诉你“事实”(某表里有个字段:user_id=123)
- 知识图谱告诉你“关系”(这个user_id=123 的人→属于部门A→负责项目B→与客户C有合同)
- AI有了知识图谱之后,才能“理解上下文”地回答问题
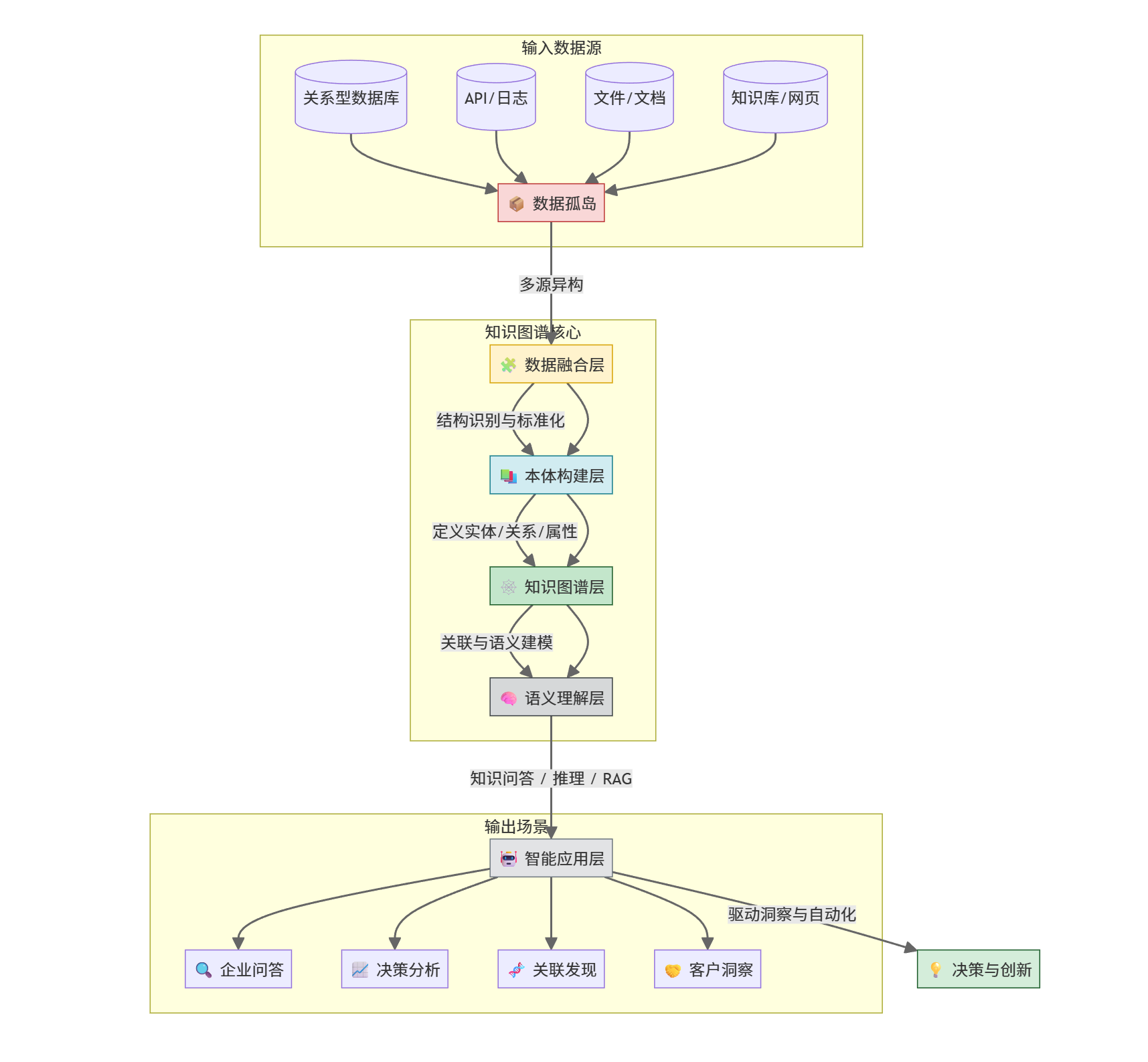
五、知识图谱解决问题的全景图

mermaid代码:
flowchart TD
A[📦 数据孤岛] -->|多源异构| B[🧩 数据融合层]
B -->|结构识别与标准化| C[📚 本体构建层]
C -->|定义实体/关系/属性| D[🕸️ 知识图谱层]
D -->|关联与语义建模| E[🧠 语义理解层]
E -->|知识问答 / 推理 / RAG| F[🤖 智能应用层]
F -->|驱动洞察与自动化| G[💡 决策与创新]
subgraph 输入数据源
A1[(关系型数据库)]
A2[(API/日志)]
A3[(文件/文档)]
A4[(知识库/网页)]
A1 --> A
A2 --> A
A3 --> A
A4 --> A
end
subgraph 知识图谱核心
B --> C
C --> D
D --> E
end
subgraph 输出场景
F1[🔍 企业问答]
F2[📈 决策分析]
F3[🧬 关联发现]
F4[🤝 客户洞察]
F --> F1
F --> F2
F --> F3
F --> F4
end
style A fill:#f9d7d7,stroke:#b33,stroke-width:1px
style B fill:#fff3cd,stroke:#d6a100,stroke-width:1px
style C fill:#d1ecf1,stroke:#117a8b,stroke-width:1px
style D fill:#c3e6cb,stroke:#155724,stroke-width:1px
style E fill:#d6d8d9,stroke:#383d41,stroke-width:1px
style F fill:#e2e3e5,stroke:#6c757d,stroke-width:1px
style G fill:#d4edda,stroke:#155724,stroke-width:1px
六、图谱演化逻辑
| 阶段 | 核心目标 | 技术关键点 | 解决的问题 |
|---|---|---|---|
| 1. 数据孤岛阶段 | 数据散落各系统 | 多源连接器、ETL、爬虫 | 数据分散、无法统一管理 |
| 2. 数据融合阶段 | 整合结构化/非结构化数据 | 数据标准化、Schema映射 | 异构系统难以融合 |
| 3. 本体构建阶段 | 建立统一语义框架 | Ontology建模、实体抽取 | 不同系统“同物异名”问题 |
| 4. 图谱构建阶段 | 形成“实体-关系-属性”网络 | Neo4j、RDF、SPARQL | 缺乏语义链接与可推理性 |
| 5. 语义理解阶段 | 让系统理解语义 | 向量化、Embedding + Graph | AI无法精准理解关系 |
| 6. 智能应用阶段 | 支撑问答、推荐、分析 | RAG、GraphRAG、推理算法 | AI回答不准、缺乏上下文 |
| 7. 决策创新阶段 | 数据驱动智能决策 | 可视化、知识驱动决策 | 人工分析慢、难洞察规律 |
七、一句话总结
知识图谱让机器不再“看数据”,而是“理解知识”;
让企业不再依赖经验决策,而是基于“语义与关系”的智能决策。
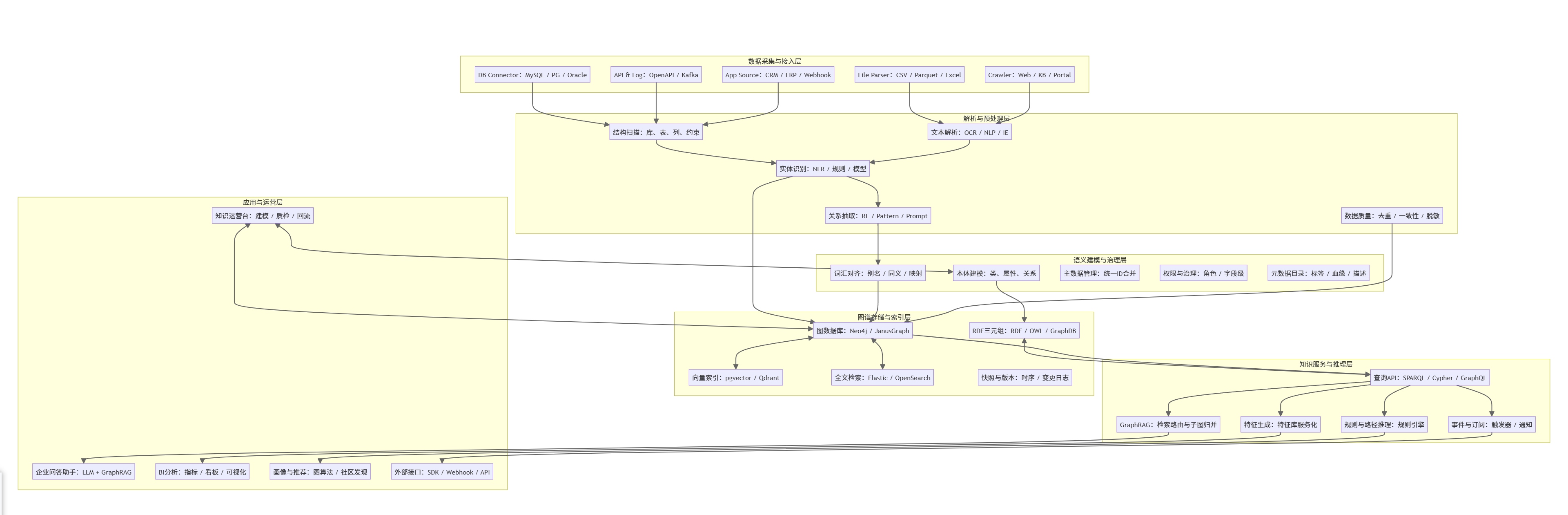
八、六层落地架构

关键组件清单(可替换组合)
| 层 | 推荐组件 | 说明 |
|---|---|---|
| 采集 | Debezium、Fivetran、Airbyte、Kafka | DB/日志/CDC/批流一体 |
| 解析 | trp/OCR、Textract、spaCy/hanlp、Prompt+RE | 文档解析、NER/RE 混合(规则+模型+Prompt) |
| 建模 | Protegé、LinkML、本体治理台 | 本体+词汇对齐+主数据合并 |
| 存储 | Neo4j / JanusGraph、GraphDB(RDF)、pgvector/Qdrant、ES | 图 + 向量 + 全文三联动 |
| 服务 | GraphQL、Cypher/SPARQL、规则引擎、特征服务 | 查询网关、规则/路径推理、特征生产 |
| 应用 | GraphRAG、BI(Superset/Metabase)、治理运营台 | 问答、指标、建模与质检闭环 |
🔄 端到端数据流(最短路径)
- 源接入(DB/API/文件/日志)→
- 结构扫描 + 文档解析 →
- 实体/关系抽取(规则+模型,必要处用Prompt)→
- 本体对齐 + 主数据合并(生成统一ID)→
- 写入图库(属性、边、版本、血缘)+ 倒排 / 向量索引 →
- 统一查询网关(Cypher/SPARQL/GraphQL)→
- GraphRAG(子图召回→答案综合)/ 图推理 →
- 应用层(企业问答、画像、风控、指标)→
- 运营回流(纠错、合并、黑白名单、标签)反哺本体与图数据。
mermaid代码:
flowchart TB
%% 输入层
subgraph L1[数据采集与接入层]
C1[DB Connector:MySQL / PG / Oracle]
C2[File Parser:CSV / Parquet / Excel]
C3[API & Log:OpenAPI / Kafka]
C4[Crawler:Web / KB / Portal]
C5[App Source:CRM / ERP / Webhook]
end
%% 解析层
subgraph L2[解析与预处理层]
P1[结构扫描:库、表、列、约束]
P2[文本解析:OCR / NLP / IE]
P3[实体识别:NER / 规则 / 模型]
P4[关系抽取:RE / Pattern / Prompt]
P5[数据质量:去重 / 一致性 / 脱敏]
end
%% 建模层
subgraph L3[语义建模与治理层]
O1[本体建模:类、属性、关系]
O2[词汇对齐:别名 / 同义 / 映射]
O3[主数据管理:统一ID合并]
O4[权限与治理:角色 / 字段级]
O5[元数据目录:标签 / 血缘 / 描述]
end
%% 存储层
subgraph L4[图谱存储与索引层]
G1[图数据库:Neo4j / JanusGraph]
G2[RDF三元组:RDF / OWL / GraphDB]
G3[向量索引:pgvector / Qdrant]
G4[全文检索:Elastic / OpenSearch]
G5[快照与版本:时序 / 变更日志]
end
%% 服务层
subgraph L5[知识服务与推理层]
S1[查询API:SPARQL / Cypher / GraphQL]
S2[GraphRAG:检索路由与子图归并]
S3[规则与路径推理:规则引擎]
S4[特征生成:特征库服务化]
S5[事件与订阅:触发器 / 通知]
end
%% 应用层
subgraph L6[应用与运营层]
A1[企业问答助手:LLM + GraphRAG]
A2[BI分析:指标 / 看板 / 可视化]
A3[画像与推荐:图算法 / 社区发现]
A4[知识运营台:建模 / 质检 / 回流]
A5[外部接口:SDK / Webhook / API]
end
%% 数据流连接
C1 --> P1
C2 --> P2
C3 --> P1
C4 --> P2
C5 --> P1
P1 --> P3 --> P4
P2 --> P3
P4 --> O2
O1 --> G2
P3 --> G1
O2 --> G1
P5 --> G1
G1 <--> G3
G1 <--> G4
G2 <--> S1
G1 --> S1
S1 --> S2 --> A1
S1 --> S3 --> A3
S1 --> S4 --> A2
S1 --> S5 --> A5
A4 <--> O1
A4 <--> G1